+7 (351) 215-23-09


Щиты автоматического переключения ЩАП

Наполнение сайта товарами, услугами, новостями и статьями

ЩИТЫ АВТОМАТИЧЕСКОГО ПЕРЕКЛЮЧЕНИЯ ЩАП

Щиты типа ЩАП предназначены для автоматического переключения на резервное питание приборов освещения и силового электрооборудования при исчезновении нормального сетевого напряжения и для возврата электроцепей в исходное состояние при восстановлении в сети нормального напряжения.

Дополнительно по теме

Вводно - распределительные устройства ВРУ

Пункты распределительные ПР

Распределительные силовые шкафы ШРС

Панели щитов ЩО 70

Щиты этажные ЩЭ

Ящики управления

Шкафы учета электроэнергии ШУЭ

Щиты осветительные ОЩВ, УОЩВ

Ящики и шкафы АВР, блоки и панели управления БУ, ПУ

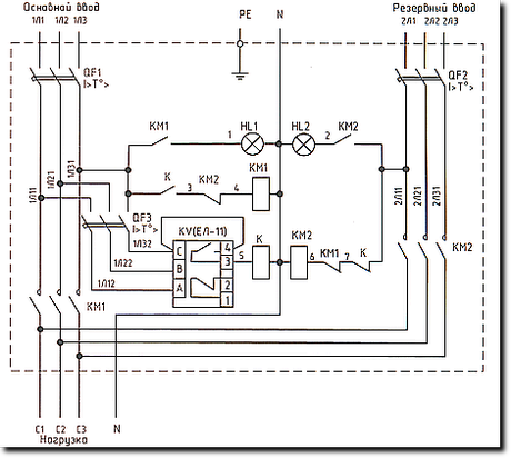
СХЕМЫ ЭЛЕКТРИЧЕСКИЕ ПРИНЦИПИАЛЬНЫЕ

ЩАП - 53, ЩАП - 63

ЩАП - 23, ЩАП - 33, ЩАП - 43

ЩАП - 12

ОСНОВНЫЕ ТЕХНИЧЕСКИЕ ПАРАМЕТРЫ

Тип щитка

Iном, А

Uном, В

Комплектация

Реле РЭП

Реле контроля фаз

Маг. пускат.

ЩАП - 12

ЩАП - 23

ЩАП - 33

ЩАП - 43

ЩАП - 53

ЩАП - 63

10

25

40

63

100

160

220

380/220

380/220

380/220

380/220

380/220

1

-

-

-

-

-

-

1

1

1

1

1

-

2

2

2

2

2